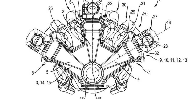
Porsche has lodged a patent application for a W18 petrol engine – a highly complex "space optimised" internal combustion engine which could be used in a range of upcoming high-performance models, perhaps including a new hypercar.

A patent filing first lodged in April 2024 then published last week and now uncovered by Motor1 reveals detailed drawings of the new engine, which Porsche said could be configured in nine-, 15- or 18-cylinder layouts depending on the desired outcome and vehicle application.

Porsche – which named a new CEO last week – has not made any official comment on the filing, and it doesn't necessarily mean the new engine design will be put into production, because automakers often lodge patents to prevent rivals beating them to similar concepts.

While the German per

See Full Page